改正物流法/複数の事業を行っている場合、複数の種別の特定事業者に該当することもあり得るのか?
2026年03月13日 11:40 / 経営
国土交通省はこのほど、国土交通省トラック・物流荷主特別対策室主催「トラック物流問題解決に向けたオンライン説明会」(事務局:中国運輸局自動車交通部貨物課)にて、4月1日から施行される改正物流法において、「複数の事業を行っている場合、複数の種別の特定事業者に該当することもあり得るのか」について、解説した。
同一の事業者(法人)が複数の事業を兼業している場合、事業の種別(第一種荷主、第二種荷主、連鎖化事業者、トラック事業者、倉庫業者)ごとに特定事業者の指定基準値に該当するかどうかを判断し、該当した種別について、特定事業者として必要な手続を行う必要がある。
例えば、トラック事業と倉庫業を兼業している事業者について、保有車両台数が150台以上、かつ貨物の保管量(入庫量)が70万トン以上であった場合、特定トラック事業者と特定倉庫業者の両方に該当し、それぞれの事業について特定事業者としての対応が必要となる。
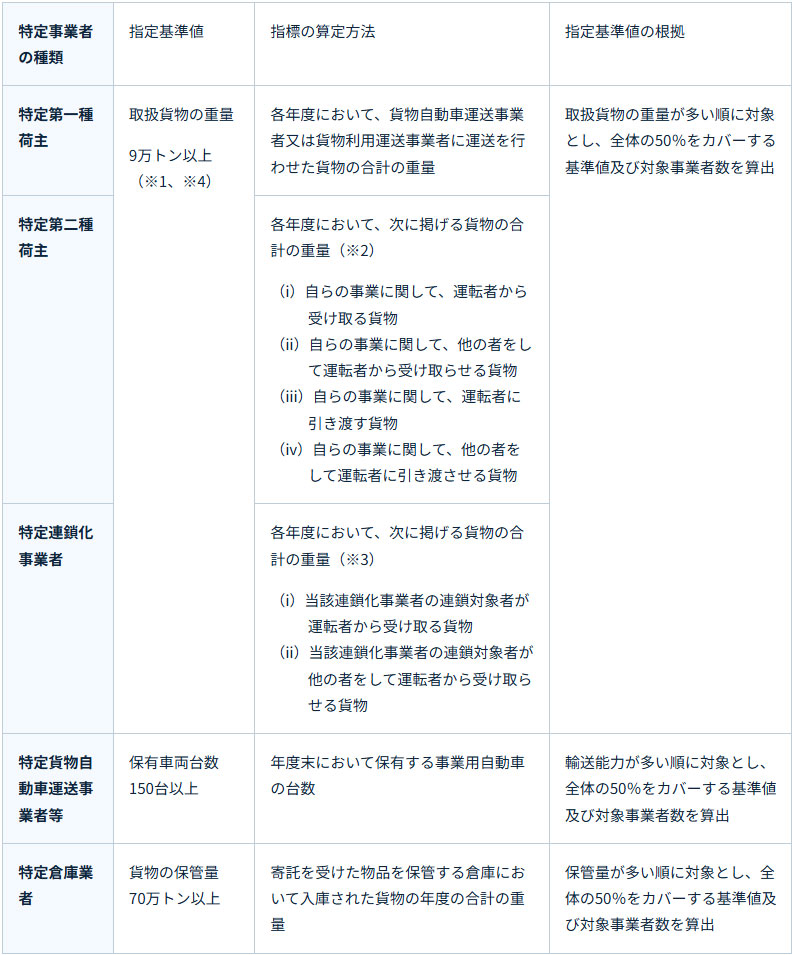
<特定事業者の指定基準の概要>

出典:「物流効率化法」理解促進ポータルサイト
荷主については、事業者として全体ではなく、第一種荷主、第二種荷主それぞれの立場での取扱貨物重量に分けて特定荷主の指定基準値(9万トン)に該当するかどうかを判断することになる。
例えば、第一種荷主としての取扱貨物重量が8万トン、第二種荷主としての取扱貨物重量が7万トンという場合は、特定第一種荷主にも特定第二種荷主にも該当しない。
■物流効率化法理解促進ポータルサイト
特定事業者の指定について
https://www.revised-logistics-act-portal.mlit.go.jp/designation/
トラックニュースはトラックに関するB2B専門の
ニュースを平日毎朝メール配信しています
最新ニュース
一覧- 中東情勢影響調査/9割の企業がマイナス影響、半年程度長引けば4割超が主力事業を縮小 (04月10日)
- 極東開発工業/塗装材料不足のため、一部製品の生産・供給に遅れ (04月10日)
- 日本トレクス/中東情勢の影響による材料不足で一部製品の供給が遅れる可能性 (04月10日)
- 西濃運輸/4月1日付「国際部部長」「営業企画部貸切担当部長」「34支店長」など113名人事異動発令 (04月10日)
- センコー商事/トラック後退時の衝突事故を防止する「ミリ波退突センサー2」を発売 (04月10日)
- 富山日野自動車/出張修理対応車「Dr.デュトロ」を代替 (04月10日)
- 政府/「運輸事業振興助成交付金」2031年3月末まで継続決定、全会一致で成立 (04月10日)
- 国土交通省/「トラック物流問題解決に向けたオンライン説明会」事務局刷新、4月27日開催 (04月10日)
- 全日本トラック協会/2026年度引越講習会を5月から開催 (04月10日)
- トラック適正化二法/実運送体制管理簿は誰が作成するのか、貨物利用運送事業者に作成義務はあるのか? (04月10日)
- トラック適正化二法/「真荷主」の定義、荷主側の義務は何か? (04月10日)
- 改正物流法/1運行2時間以内・1回の受渡し1時間以内の目標に例外はないのか? (04月10日)
- 特定技能1号評価試験/26年3月のトラック受験者は408名、合格率は前月より4.4ポイント減 (04月10日)
- 特定技能ドライバー/TDGホールディングス、ベトナム人2名を大手運送会社に導入 (04月10日)
- 国土交通省/圏央道・圏央成田IC~多古IC、中九州横断道・大津西IC~下硯川ICの新規事業化を許可 (04月10日)
- 長野県道路公社/五輪大橋有料道路を12月26日から無料開放 (04月10日)
- 新東名清水連絡路・中部横断道/清水JCT~清水いはらIC、新清水JCT~富沢ICなど夜間通行止め (04月10日)
- 中国運輸局/26年3月、トラック運送事業者3社許可・貨物利用運送事業3社登録 (04月10日)
- 住友ゴム工業/大型トラック・バス用タイヤのリコールを訂正、年週コードに間違い (04月10日)
- 国土交通省/金子大臣が京浜トラックターミナル視察、中継拠点の好事例になりうると確認 (04月09日)
